芜湖这些人,可获医疗救助!
医疗救助对象医保服务告知书
全市医疗救助对象:
为切实保障困难群众基本医疗保障权益,规范就医结算行为,提升医疗救助基金使用效益,根据《安徽省医疗保障局 安徽省民政厅 安徽省农业农村厅关于进一步做好困难群众医疗保障服务管理工作的通知》(皖医保发〔2025〕16号)精神,现将我市医疗救助相关政策待遇告知如下,请您仔细阅读,以便充分了解政策并按规定享受医疗救助待遇。
一、医疗救助对象范围
自2026年1月1日起,本市行政区域内,符合下列条件的人员纳入医疗救助范围:特困人员、低保对象、防止返贫监测对象、因病致贫重病患者等(即符合规定的刚性支出困难家庭大病患者)。
二、医疗救助定点就医管理
自2026年1月1日起,我市全面实行医疗救助定点就医管理制度。为保障您顺利享受医疗救助即时结算服务,请优先选择医疗救助定点医疗机构就医(名单附文末)。
三、规范转诊与就医结算
(一)市域内就医结算
请严格遵循“基层首诊、逐级转诊”原则有序就医,医疗救助结算按以下规则执行:
1.在乡镇卫生院(社区卫生服务中心)等基层医疗救助定点医疗机构就诊的,直接享受医疗救助即时结算服务。
2.经基层定点医疗机构逐级转诊至市域内二级及以上医疗救助定点医疗机构就诊的,直接享受医疗救助即时结算服务。
3.未经基层转诊,直接前往市域内二级及以上医疗救助定点医院就医的医疗费用,不享受即时结算服务,需携带相关材料回身份认定地医保经办机构申请手工报销。
4.在市内非医疗救助定点医疗机构就医的,不享受即时结算服务,需携带相关材料回身份认定地医保经办机构申请手工报销。
5.医疗救助对象中患有肾病需进行透析治疗的,就医不受市域内医疗救助定点医疗机构及转诊规定限制,按相关政策享受医疗救助即时结算服务。
(二)异地就医结算
医疗救助对象到市域外临时异地就医应做好异地就医备案,原则上应选择就医地三级医保定点医疗机构,规范办理转诊手续的,享受医疗救助“一站式”直接结算;对自行外出就医、未规范办理转诊手续的医疗救助对象在市域外医疗机构就医所发生的医疗费,原则上不纳入医疗救助保障范围。具体情况,请咨询所在地县市区医保经办机构。
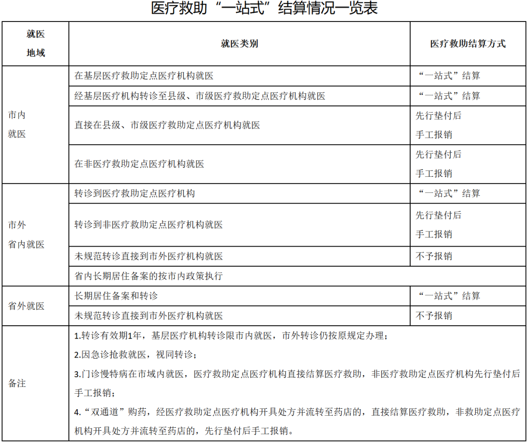
(三)“一站式结算”情况
为减轻资金垫付压力和费用报销奔波,建议医疗救助对象根据疾病治疗需要,优先选择基层医疗救助定点医疗机构就医,就诊时主动告知医疗救助对象身份。医疗救助结算见下表:

(点击图片可以放大)
四、医疗救助待遇规则
1.参保资助规则:年度内,医疗救助对象因动态退出救助范围或身份类型发生变动,导致参保资助标准调整的,其已享受的参保资助补贴不予追缴或补发;集中参保缴费期外动态新增的救助对象,若已自行缴纳基本医保费用,自次年起按对应身份落实参保资助政策。
2.身份变动“就高不就低”:救助对象在住院期间身份发生变化的,按较高救助待遇标准享受医疗救助。
3.新增救助对象:自身份认定的次月起,正式享受医疗救助待遇。
4.退出救助对象:自身份退出的次月起,停止享受医疗救助待遇。
5.追溯救助规则:因重大疾病被认定为特困人员、低保对象、防止返贫监测对象的,身份认定次月前6个月内个人自付的合规医疗费用,可依申请追溯救助。
6.未参保不享受救助:经反复动员后,因个人原因未参加基本医疗保险的,不纳入医疗救助范围,不享受医疗救助待遇。
五、重要提醒
1.参加居民医保的医疗救助对象请在集中缴费期内完成参保缴费。经反复动员,因个人原因未参加基本医保的医疗救助对象,不纳入医疗救助范围。未在集中缴费期参保或断保的,重新参保将按参保长效机制规定设置一定的待遇等待期。
2.请您严格按照规定选择定点医疗机构就医,并履行转诊备案手续,避免未按规定就医而影响医疗救助即时结算。
3.严禁以虚构病情、伪造票据、挂床住院等方式套取、骗取医疗救助基金,一经查实,将依法依规追究相关责任;涉嫌犯罪的,移送司法机关处理。
4.符合慈善救助、商业健康保险等补充保障条件的,建议您自愿参保或申请救助,进一步减轻个人医疗费用负担。
六、咨询与反馈渠道
如您对医疗救助政策有疑问,或需要协助办理相关业务,可通过以下电话联系我们:
无为市:0553-6617099
南陵县:0553-6829080 6825010 6823360
镜湖区:0553-3877924
鸠江区:0553-5968329
弋江区:0553-4833059 4822679
湾沚区:0553-2579151
繁昌区:0553-7871067 7852313
三山经开区:0553-3918195
经济开发区:0553-5847868
附:芜湖市医疗救助定点医疗机构名单
扫码查看




