芜湖这家企业,冲刺IPO!
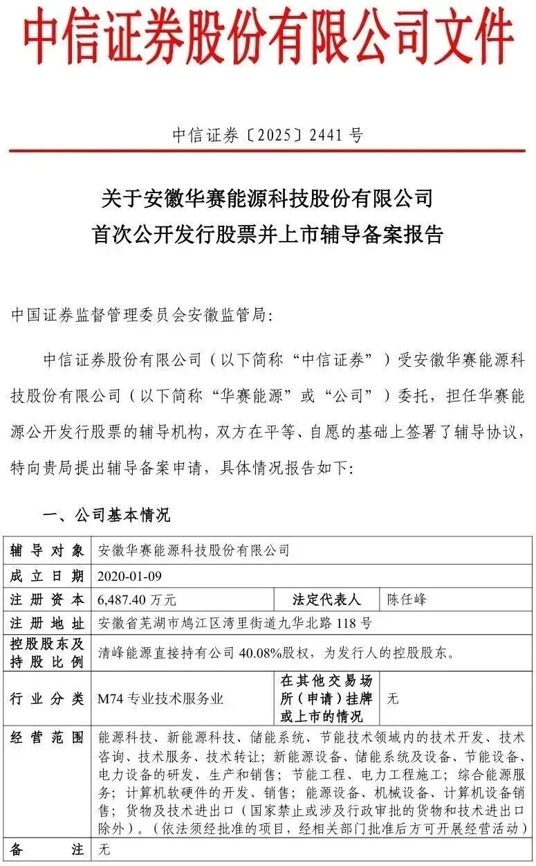
近日,安徽华赛能源科技股份有限公司(以下简称“华赛能源”)正式迈出资本市场关键一步。1月10日,证监会官网信息显示,华赛能源已在安徽证监局完成首次公开发行股票(IPO)辅导备案登记,辅导机构为中信证券股份有限公司,标志着公司正式启动上市辅导工作。

根据披露信息,2025年9月9日,华赛能源与中信证券签署辅导协议,2026年1月10日,中信证券向监管部门提交辅导备案报告。此次备案完成,意味着这家来自安徽芜湖的新能源企业进入IPO实质性推进阶段。
公开资料显示,华赛能源成立于2020年1月9日,注册资本6,487.40万元,注册地址位于芜湖市鸠江区湾里街道九华北路118号,法定代表人为陈任峰。公司主营业务涵盖新型能源电站业务、电力电子设备配套业务两大板块,业务聚焦新能源与储能领域,行业集中度相对较高。

经营数据显示,2023年度及2024年度,华赛能源前五大客户销售收入分别为40,933.39万元和53,880.38万元,占当期营业收入的78.66%和82.61%,客户集中度较为突出。
在资本层面,华赛能源已获得多方投资支持。2024年,安徽省投资集团旗下高新投公司以“产业基金+股权直投”方式入股,为企业发展注入国资力量。同时,华舆高新交控(芜湖)产业链投资基金、安徽国控慕华基金、芜湖市鸠创投资基金等亦参股其中。
股权结构方面,安徽清峰能源科技有限公司为控股股东,持股44.8899%。公司实际控制人陈任峰通过直接和间接方式合计持有50.9328%的股份。此外,多家员工及关联投资平台参与持股,股权结构相对多元。

公开资料显示,陈任峰出生于1983年,博士学历,长期深耕新能源及电力装备领域,现任中电鑫龙副总经理,并兼任多家新能源企业负责人,具备较为丰富的产业与管理经验。
业内人士认为,在新能源、电力电子及储能产业加速发展的背景下,华赛能源启动IPO辅导,有望进一步提升资本实力,助力安徽新能源产业链培育更多优质上市后备企业。




