最新发布!芜湖市国土空间生态修复规划来了
芜湖市国土空间生态修复规划
(2021—2035年)
前 言
第一章 现状与形势
第一节 自然地理概况
一、地理区位
芜湖市位于安徽省东南部,地处长江中下游,是皖江城市带的核心区,是国务院批准的沿江重点开放城市。芜湖市地理坐标介于东经117°40′—118°44′、北纬30°19′—31°34′之间,南倚皖南山系,北望江淮丘陵。北与合肥市、马鞍山市毗邻,南与宣城市、池州市接壤,东与马鞍山市、宣城市相连,西与铜陵市交界。
二、地形地貌
芜湖地处长江中下游平原,东部和北部为冲积平原,地势较为平坦,间有少量洼地和丘陵,西部和南部多为山地,山地面积占全市总面积的20%以上,整个城市地势南高北低,地形呈不规则长条状。
地貌类型多样,平原、台地、丘陵皆备;全市主要山体有四褐山、赭山、神山、马仁奇峰、五华山、三公山等,位于无为市昆山镇境内的三公山是芜湖市海拔最高点,主峰海拔674.9米,长江将市域划分为江南和江北两大片,南岸多矶头,北岸为宽广的河漫滩和低阶地。
三、气候水文
1.气候条件
芜湖市属亚热带季风气候,南北冷暖气流交汇频繁。主要气候特征是四季分明,温暖湿润,雨量充沛,光照充足,雨热同季。多年平均气温15.8℃,年极端最高气温41.1℃,最低气温-13℃,全年积温累计平均值为5792.2℃;年平均相对湿度77%;无霜期219-240天;年平均日照时数2000时左右。
芜湖市常年主导风随季节变化,冬季为东北风,夏季受东南季风影响,多偏南风,春秋季多偏东风。年最大风速18m/s,年平均风速2.9m/s。
芜湖多年平均降水量1228毫米,总体上年降水量呈现自北向南递增趋势,在各流域分区中,青弋江水阳江下游区多年平均降水量最大,为1323.7毫米,巢湖下游区多年平均降水量最小,为1186.7毫米。
芜湖降水量年际变化较大,最大年降水量为1991年的1924毫米,最小年降水量为1978年的562毫米,极值比3.42。芜湖降水年内分布不均,5~9月降水量约占全年降水总量的61%,其中6、7两月是梅雨发生期,为全年降水最多的月份。每年6月下旬至7月上旬,都会出现一段降水量大、降水日数多的梅雨天气。梅雨期一般持续20余天左右,平均降水215.1毫米,占多年平均降水量的20.4%左右。梅雨期最长达43天(1974年),梅雨期最多达530.9毫米(1969年),占全年降水量的45%。
2.水文条件
芜湖市除过境的长江水资源外,本地地表水资源丰富,多年平均水资源量为31.65亿立方米,长江过境多年平均水资源量为9055亿立方米。
芜湖境内河道纵横,主要河流19条,总河长1106公里,主要河道有长江、青弋江、漳河、水阳江、裕溪河、西河等,另外还有部分独立入江支流如横山河、黄浒河等。芜湖境内湖泊众多,沟塘密布,大小湖泊20多个。较大的湖泊有竹丝湖、龙窝湖、奎湖、黑沙湖、南塘湖、凤鸣湖等。
芜湖市属长江沿岸地层区。区域地层自震旦纪以来发育较为齐全,但市域范围内地层出露较为简单,为中生代沉积岩层及火山岩组成,自老到新顺序为:三叠系、白垩系、第四系。本区在大地构造上分属淮阳山字型构造东翼下扬子淮地台宁芜凹陷南缘。芜湖市地下水类型按含水介质的性质分松散岩类孔隙水和基岩水两大类,以松散岩类孔隙水分布最广泛,水量丰富;而基岩水皆被不同程度掩埋,富水性差。
四、生态本底
芜湖市国土总面积约6009.02平方千米,地处长江中下游平原与皖南山区交接地带,东临杭州湾,南倚黄山,北接南京,是长三角中心区27城之一,自然禀赋优越,拥有长江、青弋江等河流,湖泊、湿地等水域,以及丰富的植被资源,生态本底良好。
河湖水系发达,水资源丰富。芜湖市境内以长江为主干构成了较为完整的水系,右岸有青弋江、扁担河、漳河等,左岸有裕溪河、西河等,还有部分独立入江支流如横山河、黄浒河。境内湖泊众多,沟塘密布,较大的湖泊有龙窝湖、奎湖、黑沙湖、南塘湖、竹丝湖、凤鸣湖等。
陆地水域面积1192.25平方千米,水面率约为19.84%。全市建有106座小型水库和约5万座山塘,总库容约1.0亿立方米,水库较为集中地分布在繁昌、南陵和无为境内。
湿地资源丰富,水源涵养力较强。根据安徽省湿地保护规划界定的湿地,芜湖市湿地包括内陆滩涂、沼泽地、河流水面、湖泊水面、水库水面、坑塘水面七种类型。
空间分布体现出“大集聚、小分散”的特点,均沿主要水系分布,现状湿地生态要素较完整,生态稳定性较高,水源涵养能力较强。
林业资源丰富,森林保育较好。根据芜湖市2020年度国土变更调查数据统计,芜湖市林地面积1235.27平方千米,其中南陵县面积最大,为447.56平方千米,镜湖区面积最小,为5.30平方千米。
根据芜湖市2017-2021年统计年鉴,芜湖市森林资源步入了良性的发展轨道,呈现出数量持续增加、质量稳步提升、功能不断增强的发展态势。
土地肥沃,圩田水网特征明显。芜湖市土壤类型复杂多样,加上密布的河网带来的灌溉便利,自然资源禀赋和水系灌溉是土壤肥力的重要影响因素;市域范围耕地等别为3等-11等,以6-8等为主,区域适宜农业生产。
经过漫长的历史演进,利用筑堤围垦的模式,逐渐形成了圩田水网农耕区域。全市现状约有在册圩口145个,堤防总长度约2134.3千米,从形态特征上可划分为田字型、羽状型、多边型和直条块状型等多种类型;总体呈现“江北疏、江南密”“江北大圩大村、江南小圩小村”的布局特征。
矿产资源丰富,分布相对集中。芜湖市是安徽省重要的化工及水泥建材生产基地,也是重要的有色金属生产基地。截至2020年底,芜湖市境内已发现各类矿产48种,其中,能源矿产4种、金属矿产13种、非金属矿产30种(含亚种)、水气矿产1种。查明资源储量的固体矿产40种,其中水泥用灰岩、电石用灰岩、陶瓷土等为我市优势非金属矿产,目前在开发利用的矿产19种。
芜湖市矿产资源分布相对集中。铁矿主要分布在鸠江雍镇地区;铜矿等主要分布在南陵工山~何湾地区及无为昆山地区;金矿分布在南陵三里地区;水泥用灰岩主要分布在繁昌荻港~繁阳地区,无为石涧及南陵何湾地区;电石用灰岩主要分布在无为石涧地区;陶瓷土矿分布在繁昌荻港~新港地区;建筑石料矿主要分布在无为石涧~严桥、繁昌新港~荻港~孙村、南陵工山~何湾、三里等地。
生物多样性丰富,资源珍稀程度高。芜湖市森林、湿地、湖泊等自然生态系统类型齐全,山水林田湖草生态系统完整。根据《芜湖市陆生脊椎动物资源调查》中,芜湖市保育有安徽省 40%以上的哺乳动物和鸟类。
芜湖市内分布有国家重点保护动物有5种,其中国家Ⅰ级重点保护动物1种,国家II重点保护动物4种;国家重点保护鸟类有26种,其中国家Ⅰ级重点保护鸟类1种,国家Ⅱ级重点保护鸟类25种;国家重点保护爬行动物1种。
第二节 成效与问题
一、工作成效
长江大保护战略实施成效初显。长江芜湖段长114.7公里,左右岸岸线总长196公里,在“共抓大保护、不搞大开发”背景下,长江大保护取得重大进展。全面开展了长江芜湖段生态环境大保护大治理大修复,强化生态优先绿色发展理念落实专项攻坚行动;持续深化“禁新建、减存量、关污源、进园区、建新绿、纳统管、强机制、生物多样性保护”8项举措;落实长江流域重点水域十年禁渔,全市1000多户合法持证捕捞渔民全部退出天然渔业捕捞,千余艘捕捞渔船全部回收拆解;强化复绿补绿建设,建设全长10.4公里、总面积8.12平方公里“十里江湾”生态景观带。同时,芜湖市早在2019年,就谋划了一期水清岸绿监管平台,以高分辨率遥感影像为底图,通过历年卫星图层对比,对长江岸线企业搬迁、植绿复绿、湿地保护等进行监测管理,扩充了打击非法采砂、捕鱼、倾倒垃圾和易崩岸段监测等综合监管功能,通过新增了31个点位、77个视野宽阔的高清摄像头,建立高分辨率遥感监测管理平台,提高违法事件智能感知能力,开创“一张图”式全要素综合管理模式。为芜湖市建立长江大保护的综合统筹管理长效工作机制提供有力智慧保障。
河湖库水生态环境不断提升。根据2020年芜湖市生态环境状况公报,芜湖市列入国家水质考核的6个断面水质均值全部达到《地表水环境质量标准》(GB3838-2002)“类标准,无劣V类断面,水质优良断面比例、达标率均达到100%;集中饮用水源水质均达到或优于地表水Ⅲ类,满足生活饮用水源地水质要求,水质达标率为100%。市级集中式饮用水水源地共2个,水源地总体水质符合《地表水环境质量标准》(GB3838-2002)Ⅱ类标准,满足生活饮用水源地水质要求,水质达标率为100%;县级集中式饮用水水源地共4个,每年6-7月开展的109项全指标检测结果符合《地表水环境质量标准》(GB3838-2002)Ⅱ类标准,水质达标率为100%。
芜湖市省级水功能区和全国重要水功能区有19个,按全指标和水功能区限制纳污红线主要控制项目(氨氮、高锰酸盐指数)分别评价,水功能区水质达标率为100%。
湿地保护成果显著。截至2023年底,芜湖市共有重要湿地4处,安徽扬子鳄国家级自然保护区(长乐片区)、安徽芜湖奎湖湿地公园、安徽芜湖东草湖省级重要湿地、安徽竹丝湖省级重要湿地。省级湿地公园3处,安徽芜湖奎湖湿地公园、安徽芜湖外龙窝湖湿地公园、安徽芜湖东草湖湿地公园;目前,芜湖市已初步形成以湿地为主体,一般湿地和其他保护形式相结合的,规模适度、布局合理、类型多样的湿地保护网络体系。
水土保持成效显著。芜湖市水土流失情况主要发生在低山丘陵区,水土流失类型以水力侵蚀为主,表现形式主要为面蚀、沟蚀。根据2022年安徽省水土流失动态监测成果,全市水土流失面积207.78平方公里。随着芜湖市水土流失治理、水土保持工作的积极开展,芜湖市完成水土保持投资1.52亿元,治理小流域12条,修复矿山迹地45处,崩岗、滑坡、泥石流治理11处。通过水土保持林、经果林、坡改梯、封禁育林和四边三化等方式共治理水土流失154.38平方千米,水土流失治理工作取得了较大的成效,水土流失面积明显下降,生态景观基本上得到了恢复。
国土综合整治工作持续推进。2016至2020年底,芜湖市土地综合整治项目新增耕地面积达3.6万亩,年均新增耕地为0.7万亩/年;高标准农田建设项目总规模达175.25万亩。
城乡建设用地增减挂钩项目复垦为耕地规模达612.12公顷,年均拆旧区复垦规模约为122.42公顷/年,新增耕地率达95.64%;历史遗留工矿废弃地复垦利用试点项目总规模为141.68公顷,年均复垦历史遗留工矿废弃地22.66公顷/年。
废弃矿山生态修复工作切实有效。随着生态文明社会建设水平的提升,废弃矿山地质环境生态修复作为国土空间生态修复的重要环节,各级政府均予以高度重视。截至2020年底,芜湖市共完成废弃矿山生态修复项目87个,修复面积738.50公顷,投入资金13548.53万元。
通过矿山生态修复,有效改善了因矿山活动被破坏的自然生态环境,令受损土地得到有效恢复,提高土地的产出效益,推进经济发展的同时,也提高了矿区内居民的生活品质,促进了社会和谐稳定,推动芜湖市向可持续发展方向发展。
在国土绿化工作取得阶段性成果。通过推进“四旁四边四创”国土绿化提升,挖掘造林绿化空间,着力改善城乡生态环境。2018年成功创建国家森林城市以来,芜湖市累计完成新造林面积14.78万亩,封山育林4.4万亩,退化林修复、森林抚育工作完成率均达到100%。成功创建省级森林城市2个,省级森林城镇6个,森林村庄69个。结合乡村振兴战略,村庄绿化水平全面加强,村容村貌不断改善提升,美丽宜居乡村初步形成。
芜湖市印发《关于全面打造水清岸绿产业优美丽长江(芜湖)经济带的实施意见》,深入开展长江岸线生态修复,做到岸线1公里范围内应绿尽绿,累计新增长江岸线造林1.72万亩。开展青弋江分洪道绿色长廊建设,持续推进县乡道路和江河堤坝生态修复延伸,完成高标准绿化3416.4亩。
二、主要问题
水环境质量改善成果不稳固,部分流域水系连通性不足。全市断面水质均达到Ⅲ类标准及以上,但水体质量仍存在一定不稳定情况,如裕溪河、漳河等部分断面水质因子出现偶发超标现象。汛期水质存在波动,群众临水而居、临河而耕的生活习惯,有一定可能造成生活污染。
长江、青弋江、漳河、裕溪河等主要河流治理工作仍有提升空间;由于芜湖市地处长江中下游水网地区,农村水系点多面广、治理难度大,沈巷镇、白茆镇、三山经济开发区包含的水系部分存在水流不畅等问题,无为市小部分水系存在水系割裂的情况。
林业基础设施建设仍需加强,林地生态系统抵抗能力弱。经过多年努力,林业发展已从生产木材为主向生态建设为主转变,但与之配套的林业信息化、林业生态监测、林区防火道路、林木良种基地等建设尚未健全。
天然林是重要的生物资源。近年来部分地区的建设活动对森林生态系统造成了一定的负面影响。随着林业生态环境保护的逐步完善,这种现象基本得到了控制,但天然林面积缩减的总体态势仍需要进一步缓解。另一方面由于人工造林较晚,整体林分结构相对较差,抵抗能力相对较弱,生态稳定性方面表现仍需加强。
社会经济发展迅速,湿地生态系统面临较大压力。目前,芜湖市通过建立自然保护区、湿地保护小区等方式,对湿地进行了有效保护。但小微湿地受保护程度的保护工作仍有提升空间。城镇化建设以及人类活动对湿地生态系统产生耗用和影响,在提升了资源消耗的同时,也部分提升了生态系统进行生态沉积与同化的负担。而长江流域两岸,鸠江区、镜湖区、弋江区由于人口密度高,建设强度大,人类活动密集,一定程度上加剧了生态系统负担。
国土整治修复目标相对单一,城镇土地利用效率仍有提升空间。随着“山水林田湖草沙一体化整治”这一概念的提出,国土空间综合整治和生态修复任务数量与类型出现较大转变。目前整治工作未充分体现生态系统的整体性修复,修复目标相对单一,很难统筹于全域全要素系统框架。城镇低效用地主要集中在老城区,土地权属关系复杂,需兼顾平衡各方利益,协调难度大、周期长、成本高,相关工作推进阻力较大;部分土地存在历史遗留问题,部分已退出的工业用地手续不全,难以合法开展整治工作。
矿山多为地表开采,对于修复工作难度较大。芜湖市现有废弃矿山大多为地表开采,对植被、土地、景观造成的生态风险较高,对于土地水源涵养能力的提升存在负面影响,地质灾害风险、野生动植物自然栖息地生态风险有一定程度提升。当前,芜湖市废弃矿山地质环境生态修复工作中存在的最主要的问题是修复资金保障仍存在部分不足。
第三节 形势与要求
一、生态文明建设的国家战略
系统实施国土空间生态修复是新时期推进生态文明和美丽中国建设的重大举措,已上升为国家战略层面的协同支撑路径;是推进国家治理体系和治理能力现代化的重要议题,是满足人民群众对良好生态环境殷切期盼的重要途径,也是国土空间规划的重要专项内容。
二、长江大保护的必然要求
芜湖市应坚持把修复长江生态环境摆在压倒性位置,系统实施生态保护和修复、水环境污染治理、港口布局优化、防洪能力提升等工程,强化长江生态安全保障能力。
三、建设绿色芜湖的时代责任
坚持生态优先,保护先行的发展原则,坚持山水林田湖草系统治理,实施生物多样性保护重大工程,完善生物监测网络,定期开展重点区域生物调查,通过以上途径,多措并举推进“绿色芜湖”建设。
第二章 总体要求与规划目标
第一节 指导思想
以习近平新时代中国特色社会主义思想为指导,全面贯彻落实党的十九大、二十大及历次全会精神,深入贯彻习近平生态文明思想和习近平总书记对安徽作出的系列重要讲话指示批示,统筹推进“五位一体”总体布局,协调推进“四个全面”战略布局。
牢固树立和深入践行“绿水青山就是金山银山”重要思想,把握新发展阶段、贯彻习近平生态文明思想,坚持人与自然和谐共生,坚持以人民为中心,认真落实长江经济带相关发展战略,按照保证生态安全、突出生态功能、兼顾生态景观次序,统筹山水林田湖草一体化保护和修复,优化生态安全格局,保障生态安全质量,促进生态系统良性循环和永续利用,促进经济社会发展全面绿色转型。建设人与自然和谐共生的现代化,建立健全以生态价值观念为准则的生态文化体系,加快建设人民群众获得感、幸福感、安全感明显增强的省域副中心城市和长三角具有重要影响力的现代化大城市。
第二节 基本原则
坚持生态优先、绿色发展。坚持尊重自然、顺应自然、保护自然,坚持节约优先、保护优先、自然恢复为主,守住自然生态安全边界。统筹全域全要素系统修复,推动生态产品价值实现和转化,不断满足人民群众日益增长的对优美生态环境的需要和对优质生态产品的需求。统筹好生产、生活、生态三大空间布局,建设人与自然和谐相处、共生共荣的宜居环境。
坚持保护优先、自然恢复为主。坚持节约优先、保护优先、自然恢复为主的方针,保护和建设的重点由事后治理向事前保护转变,由人工建设为主向自然恢复为主转变,从源头上扭转生态恶化趋势。对重点生态破坏区域实行顺应自然规律的封育、围栏、退耕还草还林还水等措施,减少人工干预。
坚持统筹协调、充分衔接。贯彻党中央、国务院决策部署,落实国家和安徽省重大战略,落实省、市国土空间规划要求,加强衔接安徽省重要生态系统保护和修复重大工程,与芜湖市“十四五”规划及各部门相关工作等充分协调,统筹考虑自然生态系统各要素与农田、城市人工生态系统之间的协同性,体现系统治理,突出整体效益。
尝试双重导向、示范带动。制定修复策略时一方面突出问题导向,以解决生态环境、生态破坏等问题为核心,根据问题制定针对性的生态修复策略;另一方面突出目标导向,围绕城市的生态格局、生态要素特点等提出生态发展战略。项目生成阶段通过将现状问题最突出的区域与近期重点修复区域进行叠加,选择具有代表性的项目集中力量进行修复,争取形成一定示范效应。
坚持创新机制、多元参与。更好发挥政府作用,充分发挥市场在资源配置中的决定性作用,鼓励和支持社会资本参与生态保护修复项目投资、设计、修复、管护等全过程,围绕生态保护修复开展生态产品开发、产业发展、科技创新、技术服务等活动。加强与自然资源资产产权制度、生态产品价值实现机制、生态保护补偿机制等改革协同,畅通社会资本参与和获益渠道,创新激励机制、支持政策和投融资模式,激发社会资本参与投资的热情与自主创新的积极性。
第三节 规划目标
一、总体目标
围绕芜湖市“安徽省域副中心城市、全国性综合交通枢纽、长三角中心区城市、全国重要的先进制造业基地、全国创新创业引领发展的新高地”等发展目标,着力打造国家园林城市、国家森林城市、长江经济带绿色低碳创新发展示范区。
稳固“一核两屏七片十三廊”的生态安全格局,增强生态系统稳定性,提高生态系统服务功能,保障山水林田湖草生命共同体正向演进;
构建“一核四区”的生态修复分区,保障生态服务功能有序迭代,持续提升。加快推动绿色低碳循环发展,积极培育生态友好型产业,多措并举促进生态产品价值实现、转化与外溢。
二、阶段性目标
以芜湖市生态安全格局为本底,紧扣“山水林田湖草”生命共同体系统思维,根据《全国重要生态系统保护和修复重大工程总体规划(2021—2035年)》《安徽省国土空间生态修复规划(2021—2035年)》《芜湖市国民经济和社会发展第十四个五年规划和二〇三五年远景目标纲要》《芜湖市国土空间规划(2021—2035年)》,明确《芜湖市国土空间生态修复规划(2021—2035年)》目标,着力构建国土空间最优生态网络结构,强化重要生态区域、主要生态廊道和关键节点的生态基础设施建设,确保建设“更富魅力的山水宜居江城、更可持续的韧性生态之城”,规划期内力争:
——到2025年,重点生态修复区、生态保护红线内生态修复和治理工程成效显著;长江核心生态主廊道基本建成;全市范围内历史遗留矿山修复全面完成;地表水质量达到或优于Ⅲ类水体比例达100%;重要河湖基本生态流量达标率不低于90%;总储碳量有所提高;到2025年湿地保护率达到上级要求,全力推进安徽芜湖外龙窝湖湿地公园建设;持续改善安徽芜湖奎湖湿地公园水生态环境,加强湿地资源监测、宣教培训、科学研究、管护体系等方面的能力建设。改善安徽芜湖东草湖湿地公园及其上游水生态环境。力争2025年全市通过补充耕地,科学有效新增耕地面积不少于19.95万亩。
——到2035年,以自然保护地体系为主的生态空间保持稳定,山体、河流、森林、湿地等自然生态系统质量全面提升,农业农村生态空间和城市绿色生态空间生态品质显著提高,生态系统自我修复能力持续增强,抗自然风险能力不断提高,“一核两屏七片十三廊”生态安全格局更加牢固。江河湖库生态修复和环境污染治理取得明显成效;人居生态环境不断优化和改善;自然生态空间用途管制、生态保护补偿制度、生态产品价值实现机制全面建立;全面实现“山清水秀、林带环绕、碧湖青田、城美人和”的生态修复目标。力争2035年全市通过补充耕地,科学有效增加耕地面积达到62.88万亩,高标准农田建设总量不少于319万亩,力争提升改造高标准农田总量达110万亩。
第三章 生态保护格局与修复分区
第一节 生态保护格局
依托芜湖市“山水林田湖草”等各类生态要素,基于生态系统评价,统筹考虑“点、线、面”生态网络的完整性,稳固“一核两屏七片十三廊”的生态安全格局。
保护长江核心生态廊道。以保护和修复长江芜湖段生态环境为核心,维护长江及其相关支流水系的水资源、水环境、水生态安全,加强水源保护、水源涵养、水土保持和水产种质资源保护,开展岸线整治,重点强化污染防治、矿区环境治理,分级分区管控长江沿岸建设,建成人与自然和谐共生的绿色生态走廊。
保育南北两大生态屏障。以“青台山—天井山—万年台”“大工山—丫山—云岭”山林保护与修复为核心,提升生态防护功能,加强森林生态系统保护,保护生物多样性。合理发展生态农业和生态旅游业,合理开发矿产资源,探索“两屏”生态价值转化实现路径。
沟通区域蓝绿支廊。基于长江主要支流,构建区域次级生态廊道,着力提升区域生态系统的连通性,提升生态带之间、生态带与大型自然斑块之间的生态质量,保障大尺度连续线性生态空间的安全性,共同形成串联市域重要生态空间的十三条生态支廊,分别是扁担河蓝色生态支廊、水阳江蓝色生态支廊、荆山河蓝色生态支廊、青弋江蓝色生态支廊、漳河蓝色生态支廊、裕溪河蓝色生态支廊、永安河蓝色生态支廊、峨溪河蓝色生态支廊、西河蓝色生态支廊、青安江蓝色生态支廊、黄浒河蓝色生态支廊、“S218-通江大道”绿色生态支廊及“山深-上聂”绿色生态支廊。
构筑七片生态功能区。依据不同的地形地貌特征以及城市集中开发建设状况划分的七大不同生态功能区,分别为长江以北的西部山林生态保育区、西部农业生态保育区以及江北城市生态建设区;长江以南的南部和东部山林生态保育区、中部的农业生态保育区以及北部的城市生态建设区。
第二节 生态修复分区

图3-1 芜湖市生态修复分区图
一、长江廊道生态修复核心区
(一)区域范围。
本区域位于芜湖市中部,涉及镜湖区(城区)、鸠江区(江北新区)、弋江区(三山街道等)、繁昌区(新港镇等)、无为市(高沟镇等)5个区(县),面积1761.26平方千米,占市域总面积29.31%。
(二)自然生态状况。
该区主要位于长江中下游平原及丘陵等地区,该区域内东北部处于长江中下游平原,地势平坦,相对起伏较小。西南部处于长江中下游南岸,主要为平原地区向丘陵、山地过渡。境内江河纵横,分布有裕溪河、黄浒河、峨溪河、扁担河、牛屯河、高安河等大小主要河流,主要湖库有凤鸣湖、镜湖等,河网密布,水资源丰富。属亚热带季风气候,冬冷夏热、春暖秋爽、四季分明、雨量充沛、光照充足。全年盛行东北风到偏东风,夏季多西南风。森林分布较少且分散,斑块较为破碎。
该区有安徽芜湖外龙窝湖湿地公园,安徽淡水豚国家级自然保护区(无为片区)。
(三)存在主要问题。
受上游来水季节性变化等因素影响,裕溪河口断面化学需氧量等指标呈季节性波动状况,导致水质偶有不稳定,水体质量改善空间较大;沈巷镇、白茆镇镇区内部分水系存在河道淤塞、岸坡坍塌等问题;繁昌区荻港镇、新港镇相关工程建设活动较频繁,低岗丘陵地区水土流失风险;长江、青弋江、漳河、裕溪河等主要河流防洪减灾建设尚存短板,有待完善提高;巢湖流域裕溪河水质易受邻市影响,水生生物多样性受到威胁。
沿江防护林等绿化建设整体呈现“林带多成片少、远处多身边少”的局面。
鸠江区江北集中区城镇开发边界内存在大量耕地,未来建设用地占用优质耕地,耕地占补平衡的数量和质量双重压力;城区内老旧小区居住环境有待提升。
矿山开采导致局部地表挖损及压占破坏,水土流失问题较为突出。
(四)生态修复主要方向。
加大防洪减灾基础设施补短板力度,确保防洪安全。重点实施“长江十年禁渔”等任务,对流域范围内农村黑臭水体分类制定整治方案,实施控源截污、清淤整治等工作,加快恢复沟塘水体生态系统,加强水体自净能力和抗冲击能力,为水质保持及提升提供保障。
以自然恢复为主,人工恢复为辅。充分发挥湿地生态系统的自我修复能力,“自然恢复为主,人工引导为辅”改善湿地生态环境,实现修复目标。
以农用地整理和宜耕土地开发为手段增加耕地面积,落实耕地占补平衡制度;对主城区内有环境提升需求的居住区进行更新改造,提升居民生活品质、增强群众获得感。
二、东部生态品质提升区
(一)区域范围。
本区域位于芜湖市东部,涉及镜湖区(方村街道)、鸠江区(万春街道)、弋江区(白马街道等)、湾沚区、繁昌区(平铺镇等)、南陵县(许镇等)6个区(县),面积1760.39平方千米,占市域总面积29.28%。
(二)自然生态状况。
该区主要位于长江中下游皖江平原地区、芜湖市东部地区,地势东南高,西北低,东南部为皖南山地向北延伸的岗丘,西北部为长江下游冲积型平原圩区。境内江河纵横,水网密布,圩田平展,岗丘起伏。分布有青弋江、水阳江、漳河、裘公河、赵家河、荆山河等大小河流,主要湖库有奎湖、东草湖、宝山寺水库等,河网密布,水资源丰富,该区域以河流湿地为主,河流河道纵横,水网密布,降水充沛,湿地资源丰富,分布的湿地类型最为复杂多样,内有安徽芜湖奎湖湿地公园、安徽芜湖东草湖湿地公园、安徽扬子鳄国家级自然保护区(长乐片区),同时也是湿地生态系统健康程度较好的区域。属亚热带季风气候,冬冷夏热、春暖秋爽、四季分明、雨量充沛、光照充足。全年盛行东北风到偏东风,夏季多西南风。由于地理环境影响,天然植被极少,多为次生林和人工林。
(三)存在主要问题。
湾沚区部分地区存在水土流失问题,水土流失程度以轻度和中度为主,水土流失类型以水力侵蚀为主,集中发生在低山丘岗区。南陵县家发镇、弋江镇等地部分圩口洪涝风险等级较高,湾沚区部分乡镇所包含的水系存在水体连通性不足等问题,水源涵养功能有待提高。目前通过建设自然保护区对面积较大的湿地进行了有效保护。
区域内多为次生林和人工林,幼龄林占比大,纯林多,混交林少,森林生态系统稳定性较低。
区域内城镇建设发展和农用地结构调整导致耕地功能流失情况较为严重。
矿山开采活动造成局部景观破坏,水源涵养能力下降。
(四)生态修复主要方向。
漳河、青弋江以水系连通、水质修复为主,加强青弋江—水阳江水体连通性,结合安徽芜湖青弋江自然保护区,保护和修复流域水生态系统,加强自然湿地修复和综合整治。加快漳河流域及周边驳岸环境综合治理,对河道底泥进行清淤,岸线垃圾、河道漂浮物进行定期巡查清理,全面提升漳河水生态、水环境质量。
造林时合理安排森林结构,使用最适合当地的森林结构来进行。通过生态留白、设置禁入区、生态隔离设施等措施,减少不必要的人为干扰,保护珍稀濒危动植物的原生地、繁殖地和越冬地等;通过食源植物配置、生境岛修复等措施,营造野生动物适宜栖息地。
采用农用地整理和宜耕土地开发为手段增加耕地面积,落实耕地占补平衡制度,对耕地功能流失的土地,根据相关年度计划和任务安排整治工作。
三、西部生态品质提升区
(一)区域范围。
西部生态品质提升区位于无为市的中部地区,涉及无为市陡沟镇、福渡镇、洪巷镇、泥汊镇、泉塘镇、无城镇、襄安镇、十里墩镇8个镇,面积为773.12平方千米,占市域总面积12.87%。
(二)自然生态状况。
区域位于无为市平原区,地势平坦,海拔10m左右,属于北亚热带湿润季风气候区,气候特征为季风明显、四季分明、光照充足、雨量充沛、温暖湿润、无霜期长。
该区属于长江流域,河流发达,主要河流有西河、永安河、花渡河以及裕溪河。
(三)主要存在问题。
洪涝灾害风险较高。西河入裕溪河口断面存在水质偶有不稳定、水质轻度污染的情况,裕溪河水质改善空间较大。
区域内林地资源量不足,由于人类活动、森林病虫害发生等因素,造成部分林分残破、低产低效,限制其生态功能的发挥,部分区域林种结构、布局不合理,不利于地区生态系统的稳定,森林资源经营管理较为粗放,重栽轻管现象普遍存在,不利于林地资源可持续发展。
区域内农用地结构调整存在耕地功能流失情况,耕地找回压力较大。
(四)生态修复主要方向。
优先安排洪涝灾害易发、保护区人口密集、保护对象重要的河流河段治理,以堤防加固、河道清淤疏浚为主,维持河道行蓄洪空间和行洪能力。在提高防洪能力的同时,结合城镇和美丽乡村建设,加强生态修复和保护。
加强山洪灾害防治,按照“防治结合,以防为主”的方针,在泥汊镇等地推进长江生态廊道建设工程,建设沿江绿色景观带,严厉打击非法捕捞行为,开展沿江化工企业整治、垃圾清理和乡村绿化美化行动;制定科学、合理的森林经营方案,加强林地资源监管工作。
对耕地功能流失的土地,根据相关年度计划和任务安排整治工作。
四、“青台山—天井山—万年台”生态屏障区
(一)区域范围。
“青台山—天井山—万年台”生态屏障区涉及赫店镇、鹤毛镇、红庙镇、开城镇、昆山镇、石涧镇、蜀山镇、严桥镇8个镇,面积901.28平方千米,占市域总面积15.00%。
(二)自然生态状况。
该区主要位于长江中下游北岸,处于芜湖市西部,地貌特征为山环西北,水骤东南。大体可分为平原区和低山丘陵区,平原以东部圩区为主,一直延伸至西部,低山丘陵自北部一直延伸至西南。
区域内江河纵横,水网密布,圩田平展,岗丘起伏。分布有西河、永安河、花渡河等大小河流,主要湖库有皖江水库、牌楼水库、打鼓水库、响山水库等,河网密布,水资源丰富。属北亚热带沿江温热区北缘和温热带南缘的过渡地带,四季分明,气候较温暖湿润,雨量适中。森林资源丰富,动植物资源丰富,其中野生动物近百种,野生植物达千种。区域内有安徽天井山国家级森林公园。
(三)主要存在问题。
该区域内严桥镇、石涧镇、昆山镇、鹤毛镇水土流失情况较为严重,局部水土资源破坏导致生态环境恶化,土地生产力下降,淹没农田,影响水质,渠道淤塞,水系割裂问题较为突出,红庙镇、赫店镇区域包含的水域水系连通性有待提升;境内西河整体防洪排涝标准尚低,防洪能力总体较差,洪水出路问题亟待解决;巢湖流域水质易受邻市威胁,对该区域水质造成影响,水生生物多样性下降。
无为市为松材线虫病疫区,松材线虫病防控形势依然严峻。近年来极端天气频繁,致使林分树势减弱,枯死松树数量增多,易感染松材线虫病。
区域内农用地结构调整导致耕地功能流失情况较为严重,耕地找回压力较大。
矿山开采活动造成局部土地资源及地表植被破坏,地质灾害风险提升。
(四)生态修复主要方向。
采取套种、林下种植及建设坡面调蓄工程等措施治理林下水土流失;对裕溪河流域范围内农村黑臭水体分类制定整治方案,实施控源截污、清淤整治工作。对永安河、花渡河、西河等主要河流开展堤防加固、防洪安保、岸坡维护、清淤疏浚、水系连通等措施,提升区域内水系连通性及防洪排涝能力。
针对松材线虫病,开展重大林业有害生物防治。针对安徽天井山国家级森林公园森林资源粗放、抚育管理措施不到位等问题,经营管理机构应当依法编制并组织实施森林经营方案,加强公园内森林、林木的保护、培育和管理。推进青台山—天井山—万年台生态屏障建设。加强防护林建设、天然林保护、国家储备林基地建设、珍贵树种培育等国家重大林业生态工程建设。
对耕地功能流失的土地,根据相关年度计划和任务安排整治工作。
五、“大工山—丫山—云岭”生态屏障区
(一)区域范围。
本区域位于芜湖市南部、涉及孙村镇(繁昌区),南陵县的工山镇、何湾镇、三里镇、烟墩镇,面积812.96平方千米,占市域总面积13.53%。
(二)自然生态状况。
该区主要位于长江中下游皖南丘陵向沿江平原过渡地带,主要地貌为低山丘陵,境内江河纵横,圩田平展,岗丘起伏。分布有漳河、黄浒河、七星河等,主要湖库有钳口水库,万水水库等。属亚热带季风气候,冬冷夏热、春暖秋爽、四季分明、雨量充沛、光照充足。全年盛行东北风到偏东风,夏季多西南风,森林资源丰富,动植物资源丰富,其中有国家重点保护动物8种,天然木本花卉数十种,其中珍稀树种楠木林有50余亩。该区有西山风景名胜区,安徽芜湖小格里森林公园,安徽马仁山国家级森林公园。
(三)主要存在问题。
繁昌区由于资源开发(铁矿、煤矿)和采石、修路、基本建设活动较频繁,人为水土流失严重。南陵县的何湾镇、烟墩镇、三里镇,该区域境内水土流失较轻,林草覆盖度较大,但存在潜在水土流失危险的区域,是全市的风景区、自然保护区、生态保护重要区等最集中地区,植被相对较好,但由于山区土层较薄,属喀斯特地貌,且降雨强度较大,一旦产生水土流失,恢复治理十分困难,将对整个山丘区及下游地区的生态环境造成严重影响。
区域内城镇建设发展和农用地结构调整导致耕地功能流失,耕地找回压力较大。
矿山开采活动造成局部土地资源、地表植被及景观破坏,水土保持能力下降,地质灾害风险提升。
(四)生态修复主要方向。
对漳河流域及周边驳岸开展环境综合治理,对河道底泥进行清淤,岸线垃圾、河道漂浮物进行定期巡查清理,加强漳河南陵段水体连通性,保障河道生态基流,对漳河流域开展堤防加固、河道清淤等措施,提升区域内防洪安保能力。
加强天然林、公益林保育,重点加强繁昌区西南部孙村镇水土流失综合治理和南陵县工山镇、何湾镇、烟墩镇、三里镇等区域的水土流失预防工作,精准提升森林质量,增强水源涵养能力和生态功能;加强长江、漳河等河流生态廊道建设,提升森林生态系统和水生态系统的连通性,保护生物多样性。
以农用地整理和宜耕土地开发为手段增加耕地面积,落实耕地占补平衡制度;要多措并举找回流失耕地,根据相关年度计划和任务安排整治工作。
第四章 主要任务和重点工程
一、全面推进长江廊道建设,构建城乡蓝绿廊道网络
落实长江主廊道生态建设任务,深入开展长江流域生态环境系统治理和保护修复,着力打造长江生态经济带生态廊道,加强主要河流生态缓冲带、交通干线生态防护林、沿线城镇村绿化美化建设,构建“一江多廊”的蓝绿生态廊道网络体系。
(一)全面建设长江生态绿廊。
以保护和修复长江生态环境为重点,严格长江干流分区管控和水域岸线用途管制。在安徽淡水豚国家级自然保护区(无为片区)、三山经开区境内龙窝湖细鳞斜颌鲴国家级水产种质资源保护区、长江干流芜湖段以及连通长江干流的青弋江、漳河、裕溪河、青安江等重要支流实施“十年禁渔”,继续加强长江两岸水土保持林、水源涵养林、堤防防护林和景观林带等生态缓冲带建设,提升沿岸城镇村人居环境质量,彰显长江特色景观风貌,打造“水清岸绿城美”的生态绿廊。
(二)推进主要河流生态廊道建设。
以漳河、青弋江、西河、裕溪河、牛屯河、永安河等主要河流为重点,推进生态缓冲带网(蓝网)建设。根据河道两侧滩涂、荒坡荒地等不同河段的实际条件,适地适树,有效增加河流流域内的林木覆盖率。落实河流重要控制断面生态流量保障,维护河流上下游连通性。加强水污染防治,提升水环境质量。加强水域岸线整治,保护恢复河流两岸湿地,提升河流整体生态服务功能,构建水清岸绿的河流生态缓冲带网。
(三)加强交通干线防护绿带建设。
以芜湖市8条铁路、8条高速公路、6条国道和23条省道为重点,推进主要交通干道生态防护林网(绿网)建设。结合交通沿线的全域国土综合整治项目,加强G5011、G4211等高速公路及国省干道、县乡道绿化建设,构建路域整体和谐舒适、自然景观优美的交通干道。在被交通干线割裂的重要生态源地,构建上跨式或下行式野生动物通道,保障野生动物迁徙、繁衍、觅食自由,增强生物栖息地的连通性。
(四)提高沿线城镇村庄绿化美化力度。
以生态廊道沿线城镇村绿化美化为重点,构建“绿道绕城镇、绿带连乡村”的城乡生态廊道。以人居环境整治为抓手,结合沿线美丽乡村建设等工作,在地旁、村旁、路旁、水旁等空间开展造林绿化,因地制宜建设防护林、景观林、产业林基地。合理开发和利用沿线城镇村人文与自然资源,结合全域旅游发展布局,系统推进芜湖市农文旅融合发展。
二、开展水环境和水生态修复,提升河湖湿地生态质量
(一)补齐防洪减灾能力不足的短板。
坚持问题导向,针对防洪薄弱环节和短板领域提出综合应对措施,加大防洪减灾基础设施补短板力度,确保防洪安全。
(1)优先安排洪涝灾害易发、保护区人口密集、保护对象重要的河流河段治理,以堤防加固、河道清淤疏浚为主,维持河道行蓄洪空间和行洪能力,在提高防洪能力的同时,结合城镇和美丽乡村建设,加强生态修复和保护。
(2)加强山洪灾害防治。重点提高山洪灾害的监测、预警水平,细化群测群防措施,巩固提升山洪灾害防御非工程措施。
(二)推进长江干流与主要支流生态修复。
长江芜湖段重点实施水源地规范化建设,农村黑臭水体整治、长江“十年禁渔”等任务。到2025年,长江芜湖段省级及以上断面达到或优于Ⅱ类水质比例达到100%。青弋江芜湖段、漳河流域重点实施水系连通、水质修复、生态基流保障等任务。裕溪河重点实施水质修复、农村黑臭水体整治等任务。黄浒河流域重点实施水土流失综合治理、水质修复水系连通等任务。西河流域重点实施防洪排涝,水土流失治理等任务。到2025年,青弋江芜湖段、裕溪河、漳河、黄浒河、西河省级及以上断面达到或优于Ⅲ类水质比例达到100%,河湖水生态系统功能持续改善。
(三)水资源节约、集约水平提升。
基本建成城乡供水一体化,基本实现城乡联网供水;主要河流湖泊水生态系统得到基本保护,河湖生态水量得到基本保证。建立健全节水政策法规体系和标准体系、市场调节机制、先进的技术支撑体系,使节水护水惜水成为全社会自觉行动;建立完善的水资源保护和河湖健康保障体系,保障水资源和水生态系统的良性循环,以水资源的可持续利用支撑经济社会的可持续发展。
(四)提升全市水土保持率。
到2030年,要基本建成与芜湖市经济社会发展相适应的水土流失综合防治体系。水土流失状况得到根本改观;适宜改造的坡耕地得到全面整治;建设完善的全市水土流失监测网络和信息系统;健全水土保持监督管理体系。对水土流失程度较轻的地区以预防为主,维护生态屏障和江河源头水源涵养能力,采取封禁封育、工程、生物和耕作措施,对水土流失严重的坡耕地、疏林地、经果林地及崩岗(侵蚀沟)集中区域进行综合治理,加强低丘缓坡地开发过程中的水土保持管理。
(五)加强长江两岸湿地生态修复。
针对长江湿地保护带,一是对长江两岸陆源污染物的控制与治理,调整工业布局和结构,加快工业园区生态化改造,建设城市污水处理工程,维护和改善湿地水体的水环境质量。二是对喜旱莲子草和加拿大一枝黄花等外来物种进行综合治理,对珍稀濒危的水生生物增殖放流,增加其种群数量,维护江河湿地生物多样性。三是对长江两岸湿地景观进行改造,发展湿地生态旅游,提升湿地宣教能力建设水平,提高公众湿地保护意识。
(六)控制农业面源污染。
针对东部和西部平原水网湿地生态区,控制区域农业面源污染,鼓励对畜禽粪便实行综合利用,做到减量化、无害化、资源化,根据环境的承受能力适时控制养殖规模,设立禁养区、限养区和非限养区,对新建、改建养殖设施实施“三同时”和排污许可制度。大力推广高效低毒低残留农药,开展生物防治示范,尽量减少农药使用量。对淤积严重的河道进行疏浚和河岸带整治,保持水系畅通,加强畜禽污染的治理,减少氮磷的流失,防止库区发生富营养化。
(七)科学修复湿地生态环境。
针对环湖湿地生态保育区,按照“因湖制宜、科学修复”的原则,加强对湿地保护管理工作的组织领导,强化湿地污染源的综合整治与管理,通过部门间的联合,加大执法力度。利用生态技术或者是生态工程对已经退化的湿地进行修复或重建,还原湿地原有的生物学特性以及物理、化学特性,让其作用发挥得更加明显。合理利用湖泊资源角度出发,正确处理好湖泊开发利用与修复保护、近期效益与可持续利用及各类功能间的关系,以湿地保育为主,合理开发利用为辅。
三、加强国土绿化与森林生态修复,保育两大生态屏障
(一)持续深入开展大规模国土绿化行动。
巩固和扩大林木生态空间,增强自然生态功能,构筑国土绿色生态安全屏障。坚持调整优化树种、林种、林分和造林结构,大力发展乡土树种和培育珍贵树种,积极营造混交林,绿化美化芜湖生态环境。加强全市农田防护林网修复完善等重点工程建设,为水源涵养、防风固沙和粮食安全提供生态保障。推进重点区域生态系统修复,实施严保护、强修复的重大举措,开展对重点生态功能区、生态敏感区和脆弱区的生态系统修复,促使林地生态系统状况实现根本好转。
(二)大力开展水土流失治理工作。
针对无为市、繁昌区等水土流失较为严重的区域,适时布局水土保持工程项目,以小流域为单元,沟坡兼治,配套小型蓄引排水工程,采取套种、林下种植及建设坡面调蓄工程等措施治理林下水土流失,结合无为市国家储备林建设工程,在荒坡地上部营造水源涵养林和水土保持林,下部结合梯田工程营造经济林,河道采取谷坊、塘坝等为主的综合整治措施;对南陵县等水土流失程度较轻的区域以预防为主,采取封禁封育、工程、生物和耕作措施。针对重点区域打造长江干流和青弋江、水阳江、漳河四条江河水系的两岸及城市范围的生态防护林,形成生态廊道。
(三)继续完善提升长江两岸防护景观林带建设。
在不影响行洪安全的前提下,采取近自然的模式建设高标准的生态景观林带。在河段两侧具备用地条件的地段(河道管理范围外),建设开敞式绿地,运用乡土树种与水生植物配置营造滨水景观,为城乡居民提供滨水绿色空间。在郊区段保护好水岸的现有林木资源,通过补植修复的方式逐步将沿岸的杨树纯林改造成乡土树种混交、复层、异龄的林分,使其更好发挥护岸保土的生态效用,形成景观效果良好的近自然水岸森林。结合农田林网、滩地造林,补植加宽残缺的林带和片林,强化综合治理,遏制水土流失和泥沙入河,保护沿岸生态系统,增强长江沿岸区域固碳功能。
(四)积极开展国家储备林建设项目,改善现有林种组成。
对区域内沿江沿河储备林区建设沿江长江景观兼用材林,丰富造林树种多样性;加宽沿西河两岸现有的林带;对农田林网储备林区建设平原农田防护林兼用材林,通过更新采伐杨树成过熟林,丰富更新造林树种,增加树种多样性。
(五)强化森林经营管理体系。
重点在森林经营、森林抚育、退化林修复等方面持续发力,突出优化树种结构、功能结构、布局结构,提高森林质量和生产力,持续扩大生态产品的有效供给,提高产品供给质量,实现生态与产业兼顾、数量和质量并重、速度和效益相统一。强化森林经营管理,构建森林经营规划体系,在做好二类调查及各项专业调查基础上,集体林以县(区)为单元、国有林场以林场为单元编制和实施森林经营方案,鼓励集体林以经营主体为单元编制和实施简明森林经营方案。建立森林经营成效监测评价体系,加强对森林经营活动的监督。
四、稳步推进全域国土综合整治,改善农业空间生态功能
针对芜湖市耕地后备资源缺乏、耕地功能恢复整改压力较大、农村宅基地使用粗放、人居环境有待提升等问题,大力推进补充耕地、耕地质量提升等农用地整治工程;统筹低效、闲置、存量建设用地整理等,优化生产、生活和生态空间,促进耕地绿色生产、生态产品供给、农民居住的协调发展,提高自然资源利用效率,提升农产品生产能力,优化乡村人居环境。
(一)深入开展农用地整理,夯实现代农业发展基础。
加强土地整理,提高农业综合生产能力。大力开展农用地综合整治,对非耕农用地、宅基地和集体建设用地进行整理复垦,在增加耕地规模的同时,通过耕地改造相关工程提升耕地质量和生态。集中连片推进土地平整和农田水利、田间道路、林网等建设,提高农业综合生产能力,实现“田成方、林成网、路相通、渠相连、旱能浇、涝能排、村成片”的乡村新貌。
(二)全面开展城镇建设用地整治,建设美丽城镇。
实施建设用地整治,破解建设项目用地难题。将农村居民点整理按照最新“大占补平衡”政策要求纳入补充耕地项目,在耕地面积不减少、质量有提高和城乡建设用地总量不增加的前提下,按照“先减后增,增减平衡”原则,把农村节约的建设用地指标,优先用于乡村振兴用地,可少量调剂到产业集聚区和城镇建设使用。探索建立盘活农村存量建设用地的激励办法和宅基地有偿退出机制。
五、持续推进矿山生态修复,全面恢复区域生态环境
对市域现存的24处废弃矿山进行全面治理,根据废弃矿山区位、类型、规模、影响破坏程度、周边环境条件及治理难易程度等制定整治计划,一矿一策、分类治理,按照“宜耕则耕、宜水则水、宜林则林、宜用则用”原则,因地制宜、以用定治,实现新增土地、景观再造、地质灾害防治等综合成效,全面改善生态环境。
对市域范围内的88处持证矿山坚持“边生产,边修复”,严格按照矿山地质环境保护与土地复垦方案开展修复工作,预防生产矿山地质环境安全隐患,全面推进绿色矿山建设。
第二节 生态修复重点工程
坚持问题导向与需求导向相结合,基于芜湖市面临的主要生态修复任务,以“山水林田湖草沙一体化修复”理念为指导,全面开展五大生态修复工程,系统提升芜湖市生态品质,降低生态风险。
一、水环境和水生态修复工程
芜湖市水环境和水生态修复工程首先要针对防洪薄弱环节和短板领域提出综合应对措施,加大防洪减灾基础设施补短板力度,确保防洪安全;其次,通过加强水系连通,水质修复,保障河道生态基流,进一步提升水环境生态稳定性以及生物多样性;再次,以小流域为治理单元,沟坡兼治,系统降低区域水土流失风险。
二、湿地生态修复工程
芜湖市湿地生态修复工程主要是在明确芜湖市湿地保护目标的前提下,建立并完善湿地分级管理体系,通过生态留白、设置禁入区、生态隔离设施等措施,减少不必要的人为干扰,保护湿地生态系统稳定;对重点湖泊进行生态保育和修复,恢复湖泊湿地生态系统的功能,为在地生物提供良好的栖息地,保护和恢复生物多样性。
三、森林生态修复工程
芜湖市森林生态修复工程内容包括以增强自然生态功能,构筑国土绿色生态安全屏障为目标,巩固和扩大林木生态空间;针对水土流失现象系统开展治理工作,提升区域水土保持及水源涵养能力;强化森林资源的景观属性,在不影响行洪安全的前提下,持续继续完善提升长江两岸防护景观林带建设;分阶段改善芜湖市现有林种组成、提高森林质量。
四、国土综合整治工程
芜湖市国土综合整治工程主要是从农业空间、建设空间和生态空间出发,确定全市国土综合整治修复潜力;综合考虑补充耕地潜力、低效建设用地分布等要素的前提下,明确国土综合整治重点区域,并从农用地综合整治、建设用地综合整治入手,拟定重点项目清单与推进计划。
五、矿山生态修复工程
芜湖市矿山生态修复工程主要是基于区位重要性、生态重要性、生态破坏程度等要素对于芜湖市矿山的生态问题展开系统识别,明确各矿山生态问题的类型、重要性及修复紧迫程度。在此基础上,分级分类拟定矿山生态修复工程具体项目,从生态重建、自然恢复、转型利用三个角度系统明确修复方法并制订推进计划。
第三节 生态修复重点区域
一、水环境和水生态修复重点区域
以芜湖市水生态现存问题分布情况为主,结合芜湖市水系现状,重点治理问题区内主要河流及两岸水生态环境,对长江、凤鸣湖、黑沙湖、南塘湖、青山河、七星河、裕溪河、牛屯河、黄浒河、黄陈河、郭公河、永安河、西河、永安河、花渡河、青弋江、水阳江、赵家河、漳河、资福河等20条重点河湖及沿岸开展岸坡维护、清淤疏浚、水系连通、污水治理等治理项目,提升水系连通性与水质级别,治理两岸“四乱”现象,加强居民水环境保护意识,提升沿河两岸居民人居环境。对长江、西河、永安河、花渡河、郭公河等重点河道开展堤防加固、防洪安保、护坡护岸等治理项目,提升河道堤防等级,加强区内防洪排涝能力,降低洪水灾害发生率及死亡率。对修复区内的鹤毛河小流域、毛公小流域、皖江水库小流域、三元小流域、复兴小流域、三合圩小流域、东冲小流域、金埂(清溪河)小流域、寨脚小流域等开展沟道治理、河道护坡、村庄人居环境整治、封禁治理及疏林补植等治理措施,减少区域内水土流失情况,提升水土保持能力、保护生物多样性,维护生态屏障和江河源头水源涵养能力。
芜湖市水环境和水生态修复重点区域具体情况详见下表。

二、湿地生态修复重点区域
结合芜湖市湿地的重要程度、湿地生态系统功能、保护和合理利用途径的相似性及可操作性,按照合理布局、强化功能、分区保护的原则,划定4处湿地生态修复重点区域,着力构建“一带两点”的湿地生态保护修复格局,提高湿地生态系统功能和质量。其中一带为长江生态廊道保护与修复带,包含安徽芜湖外龙窝湖湿地公园、安徽芜湖竹丝湖湿地公园2处湿地生态修复重点区域,两点为安徽芜湖奎湖湿地公园和安徽芜湖东草湖湿地公园湿地生态修复重点区域。
长江生态廊道保护与修复带:该区域以河流湿地和沼泽湿地为主,受人为活动影响,经济社会发展与湿地保护矛盾突出,水生生物生境受到胁迫,对长江干流水生生物的栖息环境产生不利影响,同时两岸工业废水排放面广量较大,直接影响到长江干流的湿地环境及其生物多样性。
两点:区域内生物资源极为丰富,有水体、石滩、丰茂的水草、茂密的灌木乔木等多种生境,是各类野生动物特别是鸟类重要的栖息地,植被群落复杂,系列完整,类型多样,生态环境优良。主要涉及南陵县、湾沚区。

以芜湖市国土空间生态修复规划为布局方向,结合芜湖市森林资源分布特点和区位条件,考虑芜湖市生态屏障的完整性,结合森林系统功能、保护和合理利用途径的相似性及可操作性,按照合理布局、强化功能、分区保护的原则,构建江淮丘陵森林生态安全屏障区、皖南山区生态安全屏障区和国有林场生态系统重点修复格局;重点修复区域包括青台山—天井山生态修复重点区域、万年台生态修复重点区域、丫山生态修复重点区,马仁山生态修复重点区域、红杨南生态修复重点区域、长江沿岸绿化造林重点区。
(一)江淮丘陵森林生态安全屏障范围
该生态屏障范围主要包括青台山—天井山生态修复重点区域、万年台生态修复重点区域,对其开展森林质量提升工程,涉及区域为无为市西部山区,主要包括昆山镇、鹤毛镇、蜀山镇、开城镇、襄安镇、十里墩镇、赫店镇、红庙镇、石涧镇、严桥镇等区域。同时对森林系统水土保持功能较弱的地区进行水土流失重点治理,涉及区域为石涧镇西北部、严桥镇、鹤毛镇和昆山镇。
(二)皖南山区生态安全屏障范围
该生态屏障范围主要包括指丫山生态修复重点区,马仁山生态修复重点区域、红杨南生态修复重点区域。对重点区域进行生态林修复、质量提升及人工造林,涉及区域为南陵县西南部山区,主要包括何湾镇、烟墩镇、三里镇、工山镇和籍山镇西南部。同时重点治理工山镇北部、孙村镇、繁昌区的繁阳镇南部和峨山镇西部地区的森林水土流失情况,重点预防南陵县的何湾镇、烟墩镇、三里镇、工山镇南部森林水土流失情况,提高区域生态保护修复成效。
(三)国有林场生态系统重点修复范围
该区域主要包括无为市蜀山镇周家大山国有林场、南陵县戴汇镇戴公山国有林场和南陵县何湾镇丫山国有林场,是我国林业和生态建设的重要组成部分,对其林地生态进行生态修复,加强森林经营能力和木材战略储备。
依靠皖南山区生态屏障区域内的重点修复区域,及国有林场的林地生态修复工作,同时加强农田防护林网修复完善等重点工程建设及长江沿岸的绿化造林工作,着力打造芜湖市南部生态廊道,为水源涵养、防风固沙和粮食安全提供生态保障;保护野生动物及栖息地,提升生物多样性功能,提高自然保护地的景观连通性以及生物多样性保护空间网络的整体性和连通性。

四、国土综合整治重点区域
以乡镇为基本实施单元,依据补充耕地潜力、耕地提质增效潜力、城镇建设用地更新改造潜力分布情况,统筹农业空间和建设空间相关整治要素分布,基于优化各类空间格局,促进耕地保护和土地节约集约利用,改善人居环境的角度,划定国土综合整治重点区域,通过国土综合整治大力培育新型经营主体、发展农业适度规模经营,加快推进农业农村现代化。
芜湖市国土综合整治重点区域具体情况详见下表。

五、矿山修复重点区域
矿山生态修复重点区域通过采矿活动对土地的破坏方式、破坏土地类型、破坏面积大小和景观影响程度进行综合研判,并结合废弃矿山地区的植被保护重要性、生态多样性保护重要性和地质灾害风险防范重要性的高低进行划定;主要涉及繁昌区平铺镇、峨山镇、繁阳镇、荻港镇、孙村镇、弋江区峨桥镇、高安街道、湾沚区湾沚镇、无为市昆山镇、刘渡镇、严桥镇、石涧镇、蜀山镇、开城镇、牛埠镇、南陵县工山镇、三里镇、何湾镇、烟墩镇等地区,重点区域面积248.60公顷。
第四节 生态修复重点项目
按照芜湖市“一核两屏七片十三廊”生态修复总体格局,结合生态修复分区及重点区域,聚焦芜湖市森林、湿地、水、农业、城镇的主要问题和主攻方向,谋划布局155个重点项目,进行整体保护、系统修复、综合治理,解决区域突出生态问题、恢复受损生态系统功能、改善生态系统质量、增强生态碳汇能力,充分发挥国土空间生态保护修复工程综合效益。
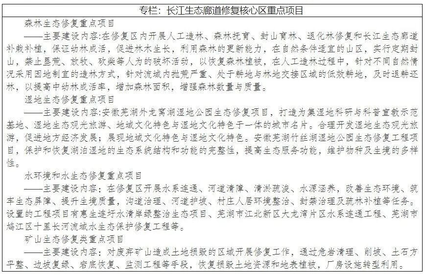
一、长江廊道生态修复核心区重点项目
区内主要采用自然恢复与人工修复相结合的修复策略,对相关河道重点开展岸坡整治、河道清淤、堤防加固、防洪排涝等修复治理工作;对已经退化的湿地进行修复或重建,以湿地保育为主,合理开发利用为辅,实现外龙窝湖、沿江湿地资源的保护,维护和恢复湿地生态系统,适当发展湿地生态旅游,实现绿色可持续发展;长江沿岸打造生态景观林带,提高林种数量,增强沿岸森林固碳功能,提升区域内森林生态系统稳定性,同时结合区域土地资源和废弃矿山修复任务,合理推进建设用地整治、农用地整治和矿山生态修复。
长江廊道生态修复核心区森林、湿地、水和矿山共有重点工程项目38个。

二、东部生态品质提升区重点项目

区内以堤防加固、河道清淤疏浚为主,维持河道行蓄洪空间和行洪能力;开展林地生态修复工程,加强生态底线空间优先密林,加强骨干河网及道路廊道密林,推进长江生态廊道建设工程;持续开展生态健康养殖模式推广行动,主要采用保育保护与人工辅助修复相结合的修复策略,结合区域土地资源和废弃矿山修复任务,合理推进建设用地整治、农用地整治和矿山生态修复、生物多样性保护、河源湿地及岸线保护工作。
西部生态品质提升区共有水生态修复重点项目2个。

四、“青台山—天井山—万年台”生态屏障区重点项目
区内以小流域为治理单元,对主要河流开展堤防加固、防洪安保、岸坡维护、清淤疏浚、水系连通等措施,提升区域内水系连通性及防洪排涝等能力。采用自然恢复与人工修复相结合的修复策略,对森林系统水土保持功能较弱的地区进行水土流失重点治理,大力推进青台山—天井山—万年台生态屏障建设。同时对区域内农用地进行整治,补充区域内耕地资源,并开展城乡建设用地增减挂钩优化城乡建设用地结构,合理推进矿山生态修复工作。
“青台山—天井山—万年台”生态屏障区森林、水和矿山共有重点项目17个。

五、“大工山—丫山—云岭”生态屏障区重点项目
区内以人工修复为主,开展中小河流环境综合治理,开展治理项目,全面提升水生态、水环境质量;加强天然林、公益林保育,精准提升森林质量,增强水源涵养能力和生态功能;加强河流生态廊道建设,提升森林生态系统和水生态系统的连通性,保护生物多样性,同时对部分区域内的建设用地及农用地进行整治,改善矿山生态环境。
“大工山—丫山—云岭”生态屏障区森林、水和矿山共有重点项目21个。

第五章 效益评价
第一节 生态效益
一、提升芜湖市生态系统安全保障水平
通过实施芜湖市国土空间生态修复规划,构建生态系统保护修复整体格局,提升流域生态安全水平。未来五年生态保护红线占国土面积达到335.48平方千米,饮用水源地水质达标率为100%。将构建以国土综合整治修复区、水生态与水环境修复区、森林生态修复区、湿地生态修复区、矿山生态修复区的整体修复格局,进一步提升区域和流域生态安全水平。
二、增强生产生活环境与水安全保障能力
地质量退化、河湖污染等现象得到明显改观,一方面,对自然植被进行保护和修复,到2025年,集中式饮用水水源水质达标率为100%,河湖生态系统质量得到明显提升。到2030年,新增水土流失治理面积265平方千米,将加大水源涵养能力和水土保持能力。其次,矿山生态环境治理与修复将显著减少流域水土流失风险和水生态风险。另一方面,对流域面源污染防治、人居环境整治显著减少了流域污染源。
三、提升生态系统服务功能
通过对水源涵养与水土保持区的修复,能有效阻止水土流失、矿山生态环境恶化、水质恶化,起到保持沿岸水土的作用。其中森林覆盖率保持稳定,到2025年,自然保护地面积比例达3.90%以上。随着地表植被的增加,截流水量能力提高,将提升流域水源涵养、水质净化、生物多样性服务功能。到2035年,通过自然植被恢复、湿地生态系统保护修复、水土流失治理等工程措施,将提升流域土壤保持生态系统服务。矿山生态环境的治理,矿山破坏造成的滑坡等地质灾害将进一步减少。水源涵养林的建设、河道生态修复,也将对防洪工程起到巨大作用。生物多样性的恢复,也将促进生态系统的平衡,减少生物入侵等灾害。
第二节 社会效益
国土空间生态修复规划致力于保护土地资源、水资源、湿地资源、森林打造良好的生态环境,有利于提高芜湖市影响力和知名度,发挥芜湖市在全省生态环境保护、绿色可持续发展等方面的示范作用。首先,通过农用地整治,农田基础设施条件得到显著改善,促进了农业规模化经营,通过高标准农田建设工程,提高农业综合生产能力,是保障粮食安全的现实需求;通过人居环境安全整治,有效减少城镇安全风险,发展环境变好,提升城乡生态质量和建设发展空间。其次,水环境与水生态治理是建设现代生态城市的一个重要环节,加强水利基础性工程建设,进一步完善防洪、排洪、灌溉等农田水利设施系统,从治理中小河道开始着手,完善工业污水处理和河道生态整治工作,构建良好功能的水生态循环功能的水生态系统。最后,森林生态系统的恢复与重建可以促进森林生态系统的功能、提高生态环境质量,结合国家储备林建设项目可以增加国内木材供给能力,引导市场预期,增加劳动就业岗位,推动良种化和集约经营进程,充分利用土地生产力改善林分结构,提高林分质量,促进木材品质,实现增产增效的储备目标,为我国人工林集约高效经营起到典型示范作用。
第三节 经济效益
一、推动区域经济增长
通过水土流失治理、水环境综合治理与水质提升、矿山生态环境修复、人居环境整治、全域土地整治等项目,将提升整个区域生态环境质量,进而起到推动经济发展,直接拉动区域生产总值增长的作用,尤其是对当地生态环保产业的发展起到巨大推动作用。高标准农田建设的稳步推进,大大提高了农产品品质、产值和农村人均收入水平。
二、带动农村产业升级,促进乡村振兴
通过芜湖市国土空间生态修复规划的实施,区域水土资源得到了有效利用,不但能为当地粮食安全问题的解决和农村经济的发展提供大量有用的土地储备资源,而且也可为市域经济快速、持续、健康、稳定发展夯实基础,注入新的活力。土地资源利用率、土地产出率、劳动生产率均可大幅度提高,有效地促进农业产业结构的调整和农村产业链的升级,带动农村经济发展。推进当地绿色产业开发,随着生态修复工程的实施和景观生态环境打造,芜湖市旅游环境得到进一步提升。依托优良水资源及湿地资源,开发更为丰富的旅游产品,吸引游客,从而带动芜湖市其它产业的发展,提高整体收益,有效地促进农业产业结构的调整和农村产业链的升级,带动农村经济发展。
第六章 实施保障
第一节 组织保障
加强组织领导,建立专职机构。设立芜湖市国土空间生态修复专班,由市人民政府统一领导,并由市自然资源和规划局负责协调,同时包括生态环境、水利、农业农村、财政、发改、住建等相关部门。明确各部门的职责分工,提供有效的组织保障,确保国土空间生态修复项目管理的顺利实施。
各县(市、区)负责具体施工、协调和管理国土空间生态修复项目。在组织架构方面,搭建“党委监督、政府推进、部门协作、资金整合、公众参与”的组织构架。为国土空间生态修复项目提供全方位的支持和推动。
基于国土空间规划体系,建立协调统筹机制。依托国土空间规划专班,设立专责机构,由自然资源主管部门牵头,协调市级各部门,指导各县(市、区)的生态修复工作。该机制旨在及时协调解决工作中的困难和问题,有序推进各项任务,确保工程项目得以顺利落地实施。
责任主体和规划要求将明确定位,同时制定详细的时间表和路线图,全面贯彻国土空间生态修复规划的各项目标任务。
不断创新体制机制,探索发展新模式。不断创新芜湖市生态保护与修复工作机制,在实施过程中,围绕目标、系统思维,形成系统完整的统筹治理规划体系。深化机制创新,健全政府部门间协调议事机构,建立跨部门、跨地区协调和管理机制,形成“统一指挥、整体联动、部门协作、快速反应、责任落实”的一体网格化山水林田湖草系统治理联动协调新机制。
探索区域生态、经济、社会协调发展新模式,逐步建立、完善生态补偿制度和生态文明建设评价指标体系,健全生态文明考核追责制度,突出可复制性,为国土空间生态保护修复提供可复制、可借鉴的新模式。
第二节 制度保障
建立政策体系,保障相关工作顺利推进。加强政策支持力度,整合各类支持性政策,及时提出适应新常态新的支持性政策,提高政策支持的效率和效益,发挥政策的合力和引导作用,要处理好问题导向政策和目标导向政策的关系,处理好中央支持性政策和地方支持性政策的关系,加强相互间的衔接和配套。
处理好综合性政策和专门性政策的关系,综合性政策相对宽泛和宏观,解决领域内的共性问题,专门性政策问题具体和微观,主要解决行业内的具体问题。建立政策设计和政策落实的内容,从而建立完善实用的国土空间生态修复规划政策体系。
建立健全生态补偿机制。充分发挥政府开展生态保护补偿、落实生态保护责任的主导作用,完善生态补偿机制,促进受益地区与生态保护地区良性互动。
合理界定生态环境权利,按照受益者付费的原则,积极引导社会各方参与,推进市场化、多元化补偿实践,逐步完善政府有力主导、社会有序参与、市场有效调节的生态保护补偿体制机制。
第三节 技术保障
强化科技支撑,充分发挥各方力量。充分发挥高校、科研机构、企业和行业协会等各方力量作用,加强产学研协同创新,引进技术人才,开展生态环境保护和修复技术、生态环境监测技术、生物资源开发技术、水资源合理利用技术等关键性的科技攻关、集成和示范,提高生态修复工程项目决策与实施的科学性、合理性、可行性。
加快科技成果的转化,加强科技培训,注重实用技术的推广和应用。自然资源、生态环保、水利、农林等行业的相关单位要切实加强生态保护与修复工程的技术指导。
组建由环境保护、地质环境、水利、农林、建设工程等行业专家为骨干人员的市、县(市)级专家组,按跨县域工程项目和县级行政区内实施的工程项目履行技术监控责任,从技术层面保证生态、社会、经济三者协调推进,实现生态保护修复资金满足效益达最大化要求。
建立技术支撑体系,促进生态系统保护与修复。加强生态保护和修复基础研究、关键技术攻关以及技术集成示范推广与应用,加大重点实验室等研发平台建设。
建立森林资源调查、动态监测平台和监测技术体系。每5年开展1次森林生态系统全面调查,监测森林生态系统面积、类型和分布状况及其动态变化,建立林木植物资源动态数据库,并定期更新数据。建立基于网络的森林资源利用信息平台,全面实现林木植物资源信息社会化共享,促进资源的保护与可持续利用。
第四节 资金保障
统筹整合各部门、各类项目资金,加大对生态修复重大工程资金支持力度。积极争取中央及省级资金支持,不断优化政府资金投入,发挥政府财政资金的支撑和引导作用。将生态修复领域作为金融支持的重点,鼓励金融机构创新绿色金融产品。按照谁修复、谁受益原则,通过赋予一定期限的自然资源资产使用权等产权安排,激励社会投资主体从事生态保护修复。
第五节 监督评估
建立调查、监测、评估、管控、考核等全流程的适应性监管体系。推进调查、监测、治理及相关业务的信息化、集成化、网络化和智能化,实施动态监测和实时预警,强化信息化平台支撑。建立和完善全覆盖、全要素、全指标国土空间生态修复动态监测网络体系,与矿山地质环境监测系统等现有监测体系进行充分衔接。
开展国土空间生态修复规划实施评估,并纳入芜湖市体检评估体系。根据监测评估结果,对照修复目标,监测评估修复工程措施的效果,及时发现修复过程中新产生的生态问题和潜在生态风险,按规定程序报批后及时进行相应调整修正。搭建部门联合、数据共享、监管统一的工作机制,全方位提升生态监管能力。
第六节 公众参与
通过积极与宣传部门开展合作,加强宣传教育,提升全社会生态保护意识。基于多元化传播手段做好媒体宣传工作,广泛宣传生态修复规划决策内容,策划并组织开展系列活动,推进全民参与规划实施监督。
大力宣传报道生态保护和修复典型经验、成功做法,引导社会各界积极投身参与重要生态修复工作,促进各个阶层,尤其是管理者对“绿水青山就是金山银山”的理解,摒弃生态环境保护与经济发展相对立的错误观点,营造全民保护生态环境的良好社会氛围,助力国土空间生态修复的顺利实施。


附图2 附图3 附图4








